Champs-Tech 20F1 BM Flyback DC-DC Module & BaseBoard

 

 

20F1 BM Flyback DC-DC Module Catalog

  • Wide Input Voltage [10-38 Vin] 
  • Low Profile: 7.0mm Height [Defined by Transformer]
  • Output Power Typical 3-20W [Defined by Vin] 
  • Efficiency 90% Typical 92% Peak over wide Load.
  • Quasi-Resonant Flyback Boundary Mode Topology 
  • Positive Logic On|Off Control option 
  • Low Output Ripple & Noise 
  • RoHS & REACH Compliant 
  • Temperature Range: -40C to +85C  
  •  Output Power capability is optimized by transformer turns ratios. Multiple transformers available with turns ratios 20:1
  • Champs-Tech will provide a completed DC-DC module based on this or modified design in any package desired. Contact Us.  

 

Description:

 1.  Champs-Tech Main Module contains the planar transformer and incorporated power components to complete a high efficiency, robust, low component count and low-cost DC-DC converter. It is intended to be supplied with a companion Base-Board in order to facilitate evaluation. Additional filtering and protection circuit and components may be added.

 2.  Champs-Tech will build the module for any customer in any mechanical configuration that works best for the customer – embedded or discrete – open or encapsulated.

 3.  Champs-Tech will supply the planar transformer.

 4. Champs-Tech will configure any possible options

     Input Voltage Range

     Output Voltage – Single or Multiple. 

     Output Power

     Discrete planar turns ratios and size.

5.  Integer Turns available from 1T to 20T. Can be used as Primary or Secondary. Mechanical configuration and outline allow for a “flex” arrangement. Contact factory for information on any power topology design.

6.  All designs can be supplied with planar windings embedded in the pcb of the Main Module of the converter. Heat Sink and installed power components SM assembly and installation and incorporation into a module are also available.

 

LT8302 Product Page

 

 http://www.analog.com/en/products/power-management/switching-regulators/flyback-forward-isolated-controllers/lt8302.html#product-overview

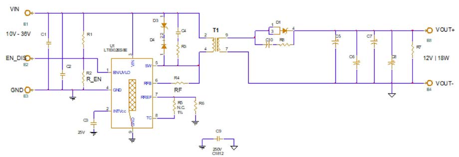
20F1 12 Volt Schematic - LT8302

 

 

BaseBoard with 20F1 Module Installed 
BaseBoard Schematic