Champs 20F1 Series Planar Flyback -- DC1038A Ref Design Equivalent

 

  • Flyback Topology -- CCM + BCM Options. Low Profile [7.0 to 8.5mm].
  • Highest Efficiency - -Secondary Side Synchronous FET Driven.
  • Aggressive Interleave planar construction -- lowest achievable Leakage Inductance.
  • Multilayer PCB optimization for lowest AC resistance and Proximity Effect.
  • Wide variety of PNs, Designs and Turns Ratios in stock [Contact Us if Not Shown in Table].
  • Surface Mount, Thru-Hole, Pad-to-Pad Options
  • Contact Us for SM Assembly of all Components for DC-DC Converter
  • Catalog Listing -- Planar Flyback

1. Input Voltage Range 36-72. CCM Flyback.

Champs PN
Vin (Min)
Vin (Max)
Vout
Iout (Adc)
Pout (Watts)
Freq (KHz)
Ipk [Rated]
Ipk [Max]
Mode (BCM/CCM)
36
72
3.3
10.0
33.0
200
3.4
5.5
CCM
36
72
5.0
7.0
35.0
200
4.0
6.0
CCM
36
72
12.0
3.0
36.0
200
4.0
6.7
CCM

2. Input Voltage Range 9-36. CCM Flyback.

Champs PN
Vin (Min)
Vin (Max)
Vout
Iout (Adc)
Pout (Watts)
Freq (KHz)
Ipk [Rated]
Ipk [Max]
Mode (BCM/CCM)
9
36
3.3
7.3
24.0
200
8.0
13.3
CCM
9
36
5.0
5.0
25.0
200
8.3
13.3
CCM
9
36
12.0
2.0
24.0
200
7.8
12.0
CCM

3. Input Voltage Range 36-72. BCM Flyback.Ref ICs: http:/www.linear.com/product/LT3748

Champs PN
Vin (Min)
Vin (Max)
Vout
Iout (Adc)
Pout (Watts)
Freq (KHz)
Ipk [Rated]
Ipk [Max]
Mode (BCM/CCM)
36
72
3.3
9.0
30.0
160-270
4.6
9.2
BCM
36
72
5.0
6.0
30.0
150-260
4.3
6.5
BCM
36
72
12.0
3.0
36.0
140-240
5.2
7.8
BCM

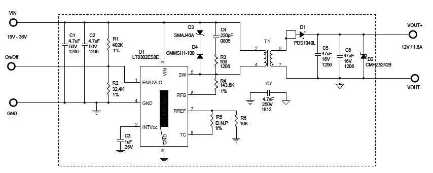
4. Input Voltage Range 9-36. BCM Flyback. Analog/Linear Ref ICs: http:/www.linear.com/product/LT8302

Champs PN
Vin (Min)
Vin (Max)
Vout
Iout (Adc)
Pout (Watts)
Freq (KHz)
Ipk [Rated]
Ipk [Max]
Mode (BCM/CCM)
9
36
3.3
7.3
24.0
90-230
12.5
22.0
BCM
9
36
5.0
5.0
25.0
90-230
12.8
22.0
BCM
9
36
12.0
2.0
24.0
90-230
11.8
20.0
BCM

Schematic for BCM Flyback [No-Opto LT8302 Based]..

LT8302 Schematic

 

Options include discrete component or integrated complete DC-DC Converter Module:

 

Notes:
1. Consult Linear Tech Ref Design BOM and Schematic for exact device as specified for use by Linear in that Reference Design.
2. In all cases Champs Technologies makes no representation as to suitability of the Reference Design itself as that is the design responsibility and Intellectual Property of Linear Technology.
3. Champs Technologies responsibility is limited to the use of its component as described in the Data Sheet and any warranty express or implied is limited to component replacement if found defective.