Low Profile Wide Vin & Offline Active Clamp Forward : 19-420Vin to 12Vout 120W

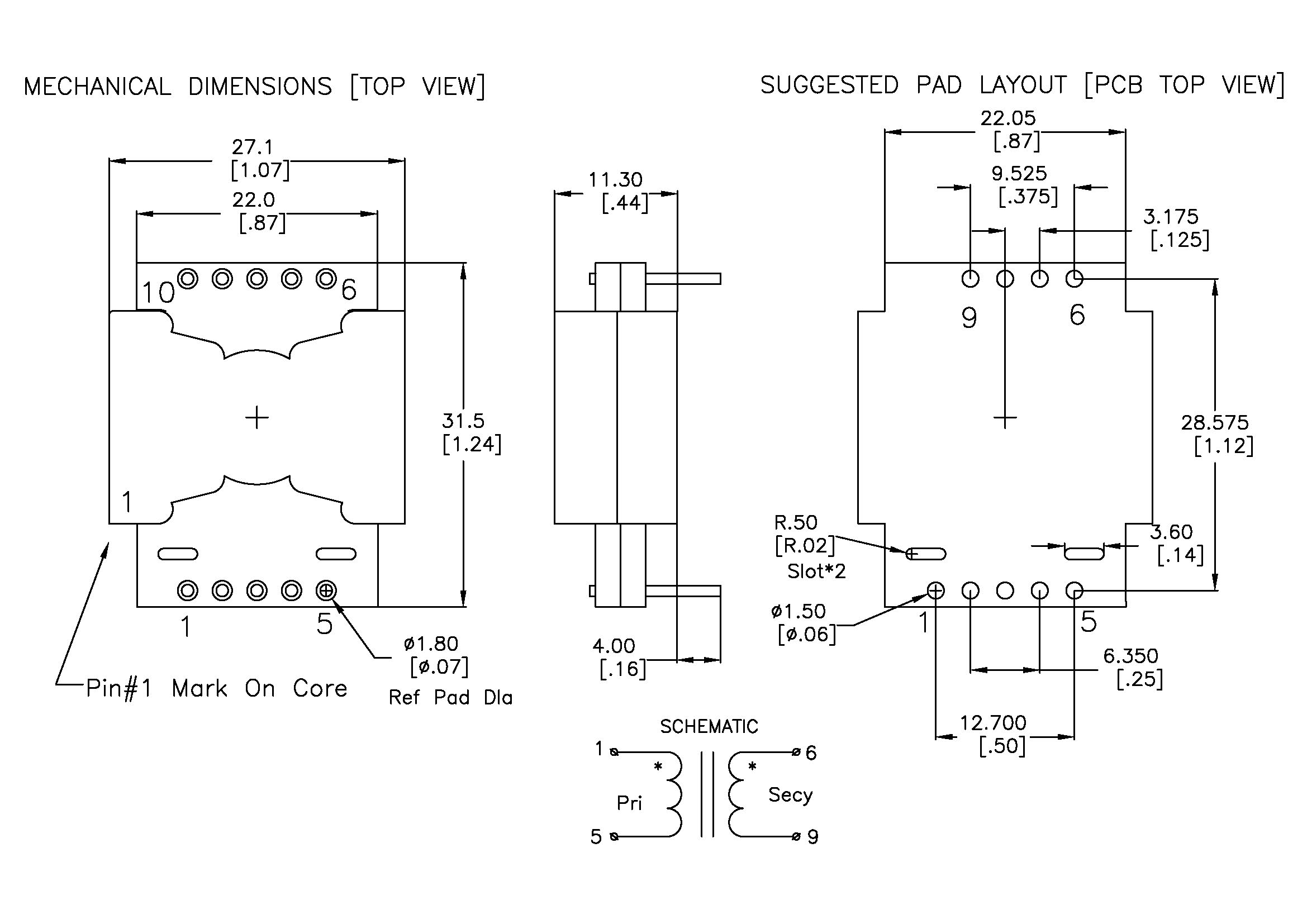
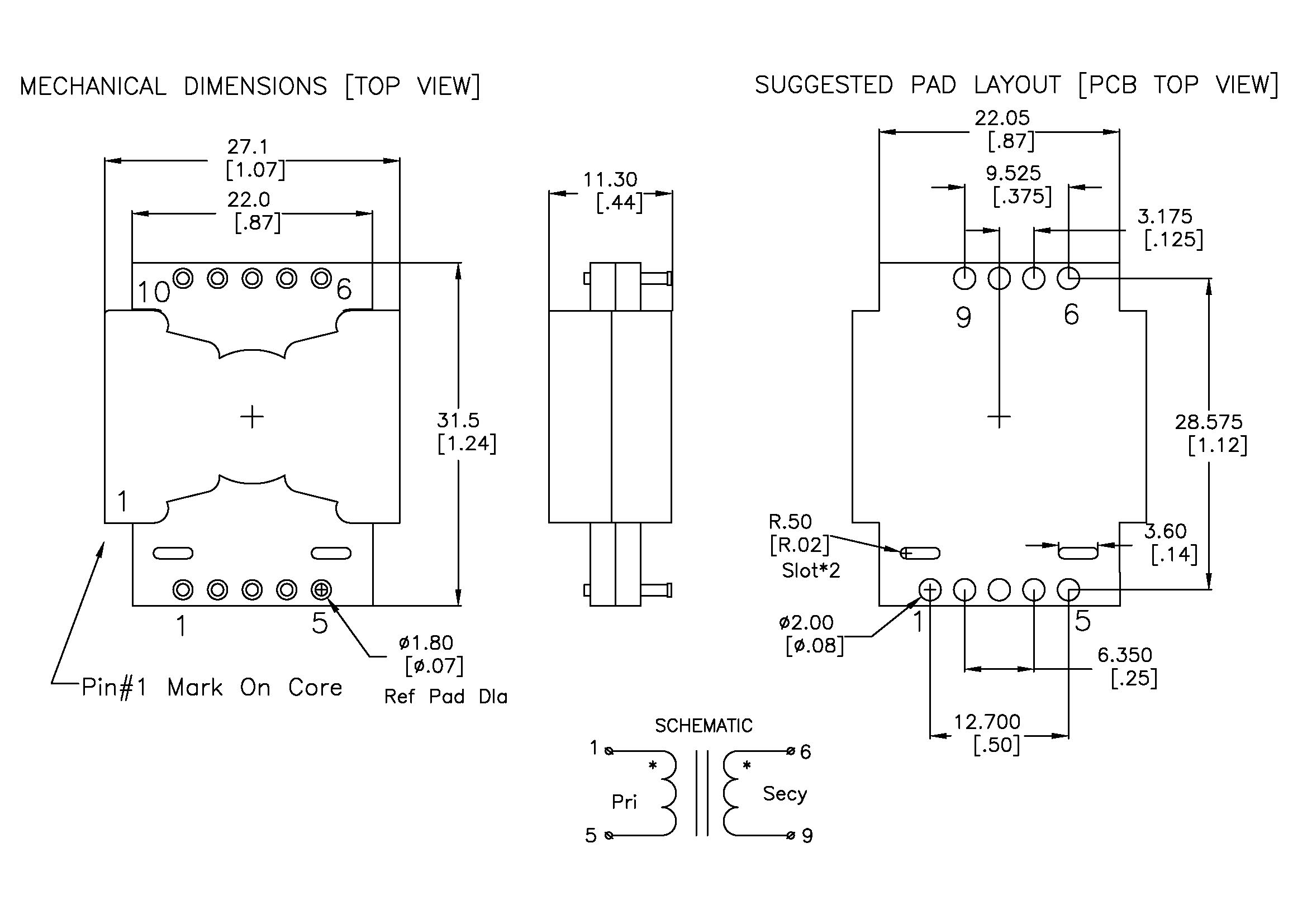
  • Footprint: 27 wide x 31.5 mm length x 11 mm Height -- Low Profile
  • Meets UL and IEC 60950-1 Clearance/Creepage Class II, Reinforced Insulation, Peak Working Voltage 1400Vpk
  • Meets IEC 61180-1 Peak Impulse Withstand Voltage 6KV.
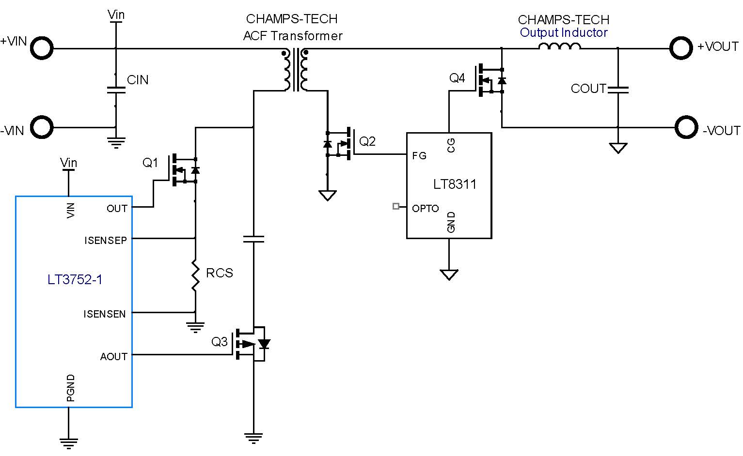
  • Derived from customer verification in Analog / Linear Ref Design using LT3752 & LT8311 ICs.
  • Optimized for Active Clamp Forward Topology &Wide Input Range.
  • Typical Efficiency 93-94%. Typical Temperature Rise 45C above ambient
  • Available with Thermal Pad and Heat Sink affording lower Temperature Rise.
  • Lowest achievable volume for AC offline applications including l owest achievable Leakage Inductance.
  • Multilayer PCB optimization for lowest AC resistance & Proximity Loss Effect. Repeatability by design.
  • Wide variety of PNs, Designs and Turns Ratios in stock. If not listed, Contact Us.
  • Surface Mount, Thru-Hole, Pad-to-Pad, Embedded Planar Windings as Options.

Champs-Tech P26R26LF-AC_Offline Catalog

Table I: P26R26LF-AC_Offline Series 19-420 Vin -- Rated to 120W Output.

Champs PN

Vin (Min)

Vin (Max)

Vout

Iout (Adc)

Pout (Watts)

Freq (KHz)

Output Inductor PN

P26R26LF-AC-0303

19

72

12

10.0

120

136

PQI2050-21-11p5-LTC2

P26R26LF-AC-0603

38

180

12

10.0

120

136

PQI2050-21-11p5-LTC2

P26R26LF-AC-3203-2M2

270

420

12

10.0

120

130

PQI2050-21-11p5-LTC2

Baseline Reference Design:

Typical Efficiency Curve

 

Basic Active Clamp Forward Schematic

 

Mechanical Dimensions Drawing P26R26LF-AC Surface Mount
Mechanical Dimensions Drawing P26R26LF-AC Thru-Hole