Wide Input Range & Offline Active Clamp Forward : 38-400Vin to 12V, 24V, 28V, 48V, 80 Vout & 140-196W

P26
  • Footprint: 27 wide x 32.7 mm length x 15 mm Height
  • Meets UL and IEC 60950-1 Clearance/Creepage Class II, Reinforced Insulation, Peak Working Voltage 1400Vpk
  • Meets IEC 61180-1 Peak Impulse Withstand Voltage 8KV.
  • Derived from customer verification in Analog / Linear Ref Design using LT3752 & LT8311 ICs.
  • Optimized for Active Clamp Forward Topology &Wide Input Range.
  • Typical Efficiency 94-95%. Typical Temperature Rise 45-65C above ambient
  • Available with Thermal Pad and Heat Sink affording lower Temperature Rise.
  • Lowest achievable volume for AC offline applications including l owest achievable Leakage Inductance.
  • Multilayer PCB optimization for lowest AC resistance & Proximity Loss Effect. Repeatability by design.
  • Wide variety of PNs, Designs and Turns Ratios in stock. If not listed, Contact Us.
  • Surface Mount, Thru-Hole, Pad-to-Pad, Embedded Planar Windings as Options.

Champs-Tech P26R6-AC_Offline Catalog

Table I: P26R6-AC_Offline Series 38-430 Vin -- Rated to 140-196W Output.

Champs PN

Vin (Min)

Vin (Max)

Vout

Iout (Adc)

Pout (Watts)

Freq (KHz)

Output Inductor PN

P26R6-AC-0603-130R

38

180

12

13.4

160

136

PQI2050-17-14-LTC

P26R6-AC-0606-130R

38

180

24

6.0

144

136

PQA2050-75-7-LTC

P26R6-AC-0607-130R

38

180

28

5.0

140

136

PQA2050-90-LTC

P26R6-AC-0612-130R

38

180

48

3.0

144

136

PQI26-330-LTC

P26R6-AC-0803-200R

50

160

12

12

144

136

PQI2050-17-14-LTC

P26R6-AC-0806-200R

50

160

24

6.0

144

136

PQA2050-75-7-LTC

P26R6-AC-0807-200R

50

160

28

5.0

140

136

PQA2050-90-LTC

P26R6-AC-0812-200R

50

160

48

3.0

144

136

PQI26-330-LTC

88

400

12

12

144

100

PQI26-25R-18-HX

P26R6-AC-2006-1M

88

400

18

8.0

144

100

PQI26-58R-10-LTC

P26R6-AC-2008-1M

88

400

24

6.0

144

100

PQI26-130-LTC

P26R6-AC-2010-1M

88

400

28

5.0

140

100

PQI26-155-LTC

P26R6-AC-2016-1M

88

400

48

3.0

144

100

PQI26-330-LTC

P26R6-AC-2604-1M2

150

400

12

15

180

100

PQI26-18R-16-HX

P26R6-AC-2608-1M2

150

400

24

7.5

180

100

PQI26-78R-LTC

P26R6-AC-2610-1M2

150

400

28

5.0

140

100

PQI26-155-LTC

P26R6-AC-2616-1M2

150

400

48

3.5

168

100

PQI26-330-LTC

P26R6-AC-3203-2M

270

400

12

15

180

130

PQI26-15R-17-HX

P26R6-AC-3206-2M

270

400

24

8.0

192

130

PQI26-54R-11-LTC

P26R6-AC-3207-2M

270

400

28

7.0

196

130

PQI26-68R-LTC

P26R6-AC-3212-2M

270

400

48

4.0

192

130

PQI26-220-LTC

Baseline Reference Design:

Efficiency

Typical Efficiency Curve

 

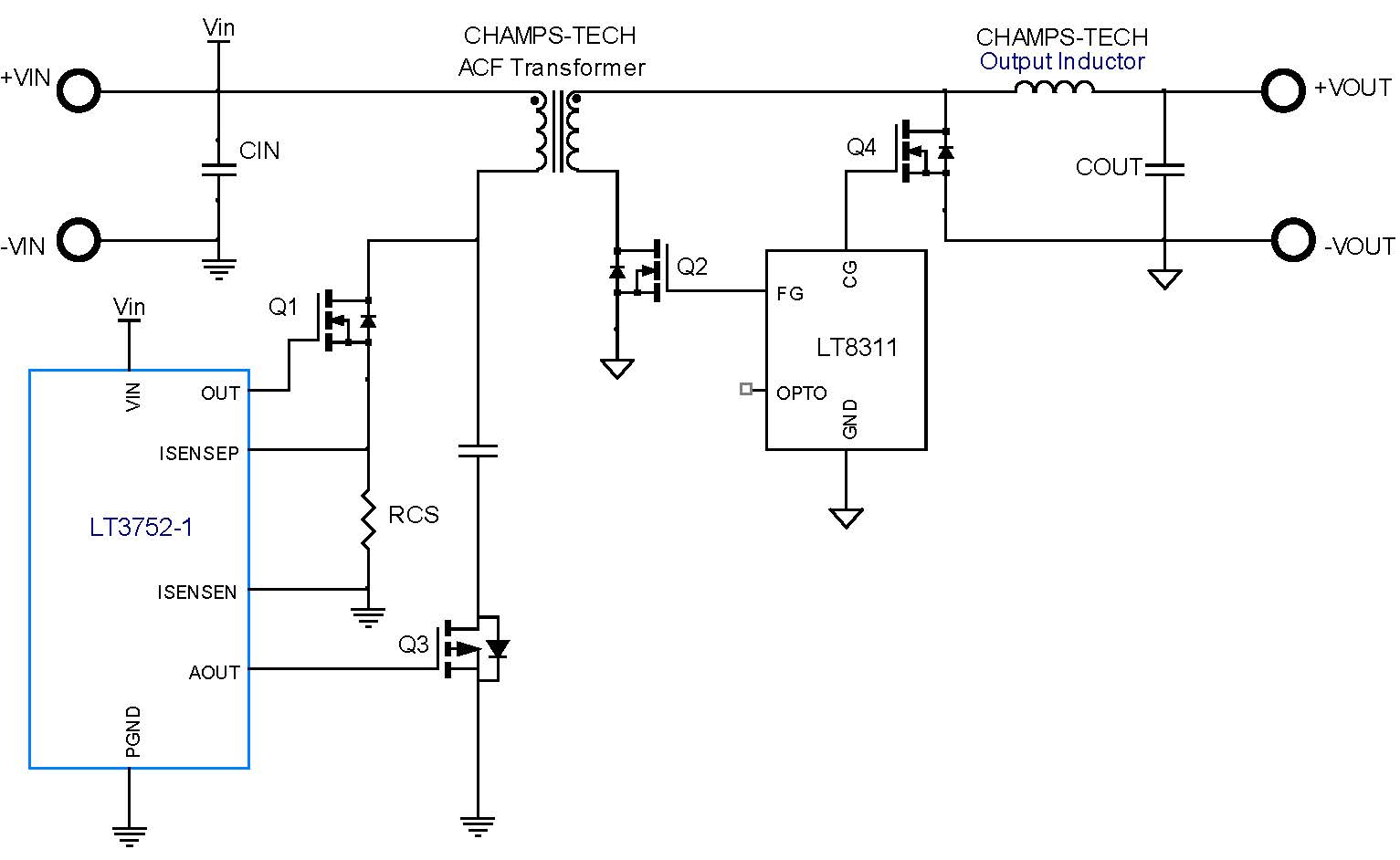
P26R6AC_Schematic

Basic Active Clamp Forward Schematic

 

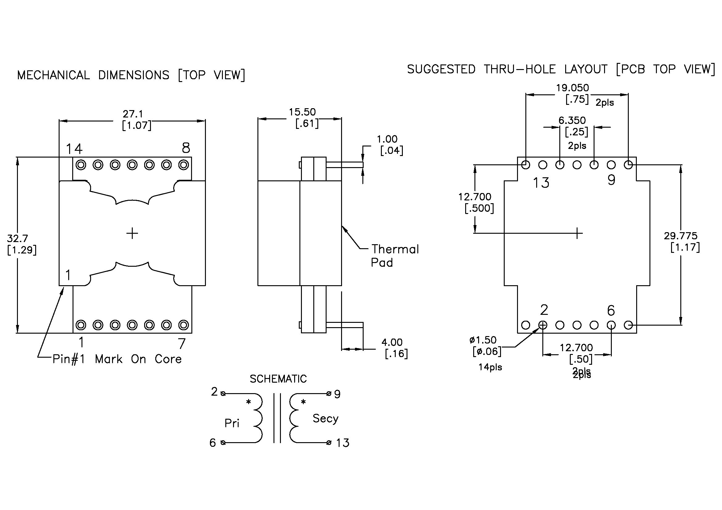
P26R6-AC_SM
Mechanical Dimensions Drawing P26R6-AC Surface Mount
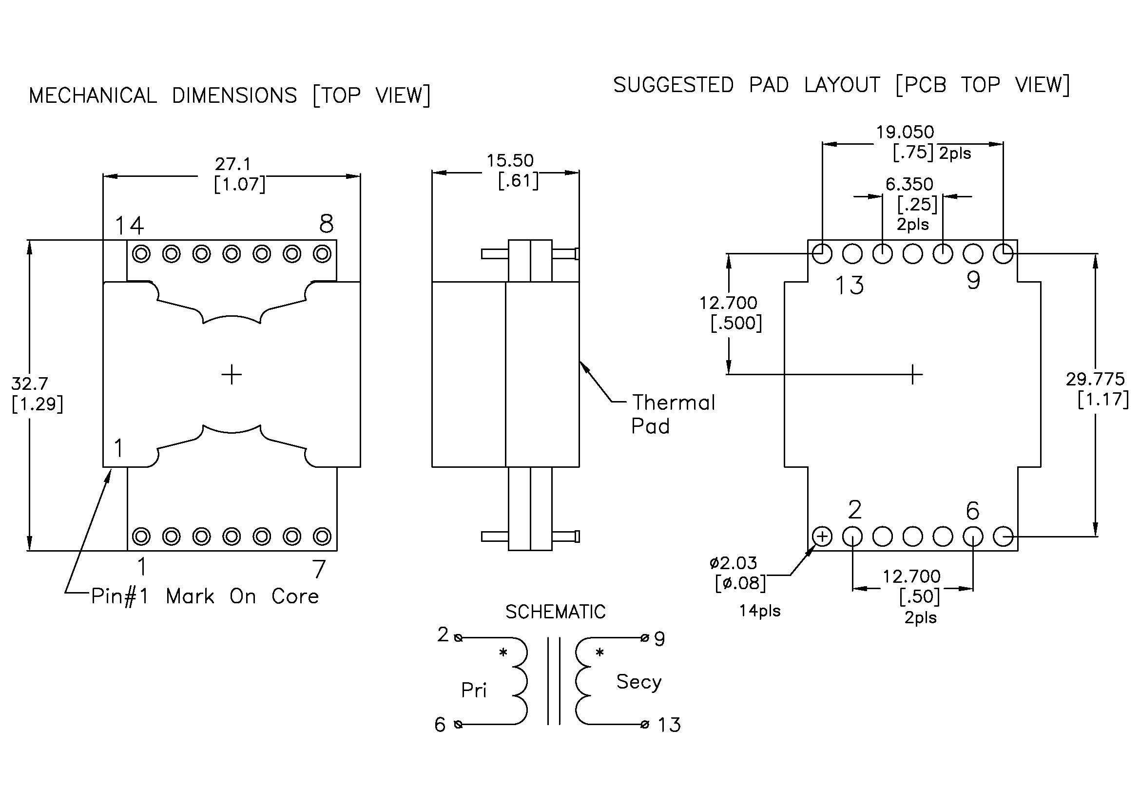
P26R6AC_TH
Mechanical Dimensions Drawing P26R6-AC Thru-Hole